2022年12月,貴州省發布了《關于調整貴州省最低工資標準的通知》,明確自2023年2月1日起,上調最低工資標準。


政策原文:
https://rst.guizhou.gov.cn/zwgk/jdhy/zcwj/zcwj_5864662/202212/t20221230_77772211.html
根據新的標準,貴州省全日制用工月最低工資標準:
一類地區:新的標準為每月1890元;
二類地區:新的標準為每月1760元;
三類地區:新的標準為每月1660元;
非全日制用工的小時最低工資標準:
一類地區:每小時19.60元;
二類地區:每小時18.30元;
三類地區:每小時17.20元;
根據通知,地區劃分為:
一類地區:貴陽市觀山湖區、云巖區、南明區、烏當區、白云區、花溪區、清鎮市;
二類地區:開陽縣;
三類地區:息烽縣、修文縣。
早前,人社部也發布了2023版全國各地最低工資標準,詳情可查看:
全國各地區最低工資標準情況(截至2022年2月)

點擊可查看大圖
2022 年年底,南京市人民政府發布了第 340 號令,文件中明確《南京市人口與生育服務規定》已經 2022 年12月2日市政府第 154 次常務會議審議通過,自2023年2月10日起施行。

政策原文:
https://www.nanjing.gov.cn/zdgk/202301/t20230110_3798556.html
通知中明確了婚假、產假、陪產假、護理假均有延長:
依法辦理結婚登記的夫妻,可以享受婚假十五天。
符合法律、法規規定生育子女的夫妻,女方在享受國家規定產假的基礎上,延長產假六十天,男方享受護理假十五天。
符合法律、法規規定生育子女的夫妻,子女三周歲前,夫妻雙方每年分別享受十天育兒假。
獨生子女父母年滿六十周歲患病住院期間,獨生子女每年享受五天護理假。
??上述規定的假期視為出勤,在規定假期內不影響福利待遇。國家法定休假日不計入上述假期。
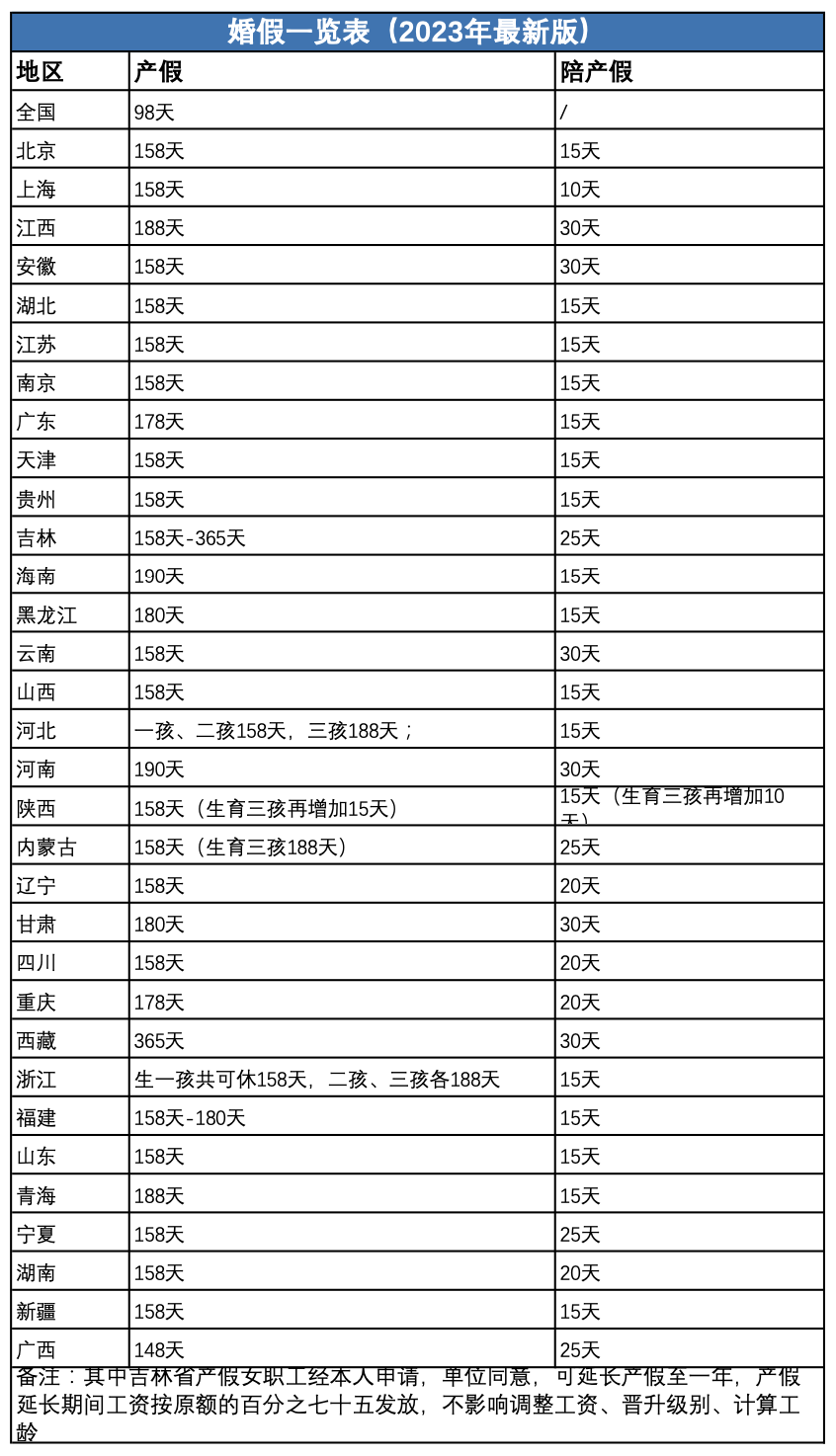
截止現目前,全國各省市婚假、產假、陪產假均有延長,詳情可查看下表:


近期,四川省衛健委印發了《四川省生育登記服務管理辦法》,文件中正式明確取消了對登記對象是否結婚的限制條件,該文件自2023年2月15日正式執行。

政策原文:
http://wsjkw.sc.gov.cn/scwsjkw/zcwj11/2023/1/12/fe228966f2334e808beff918e25e4834.shtml
通知中明確:
新辦法取消了對登記對象是否結婚的限制條件,將“夫妻應當在生育前進行生育登記”更改為“凡生育子女的公民,均應辦理生育登記”;
取消了辦理生育登記時生育數量的限制,明確“凡生育子女的公民,均應辦理生育登記”;
簡化了生育登記的要求,規定網上辦理生育登記時,可通過相關信息系統調取身份證或有效證件電子證照的,不再上傳身份證明材料;
增加了信息共享的要求,如增加了“婚育一件事”一次辦、生育登記信息共享、電子證照共享等內容。
其實早在2022年8月17日,國家衛生健康委就《關于進一步完善和落實積極生育支持措施的指導意見》有關情況舉行發布會,會上明確未婚已育女性也可申領生育津貼。
會上,有記者提問,我國部分地區在生育津貼發放時,提出了結婚證等前置條件。
對此,國家醫保局回應,我國未婚已育女性辦理生育津貼,不需要結婚證等材料。
國家醫保局待遇保障司副司長劉娟表示:“只要你履行了生育保險的繳費責任,在待遇享受方面是沒有門檻的,可能地方有一些地方條例規定中,可能把這些相關的要求,設定到這個制度中去。后續我們也在跟蹤、督導地方,這個問題不應該成為享受我們生育保險相關待遇的制約條件。”